走进正大
新闻中心
产品中心
项目案例
英才招聘
社会责任
联系我们
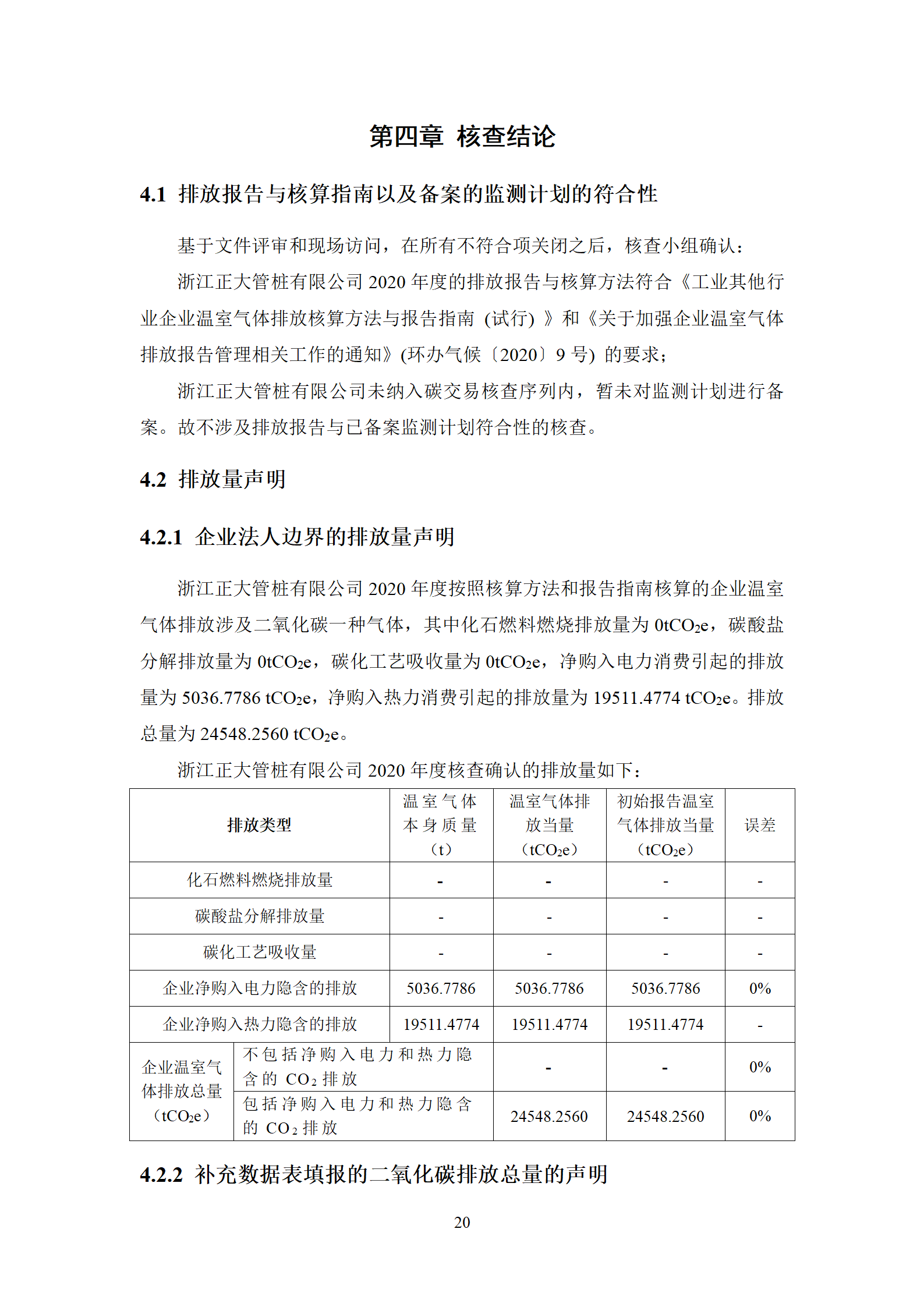
浙江正大管桩有限公司2020年碳核查报告
发布时间:
2022-10-28 15:31
987
上一篇:
浙江正大管桩有限公司2019年碳核查报告
下一篇:
浙江正大管桩有限公司2021年碳核查报告
返回